首页
关于我们
公司简介
企业文化
社会责任
资质证书
证书样本
培训证书查询
认证证书查询
新闻中心
企业新闻
行业动态
认证服务
ISO9001认证
ISO14001认证
ISO45001认证
GB/T50430认证
服务认证
ISO13485认证
公开文件
认证规则
认证业务范围
认证流程
提前较短时间通知
认证标志
其他公开文件
下载中心
认证申请
行业标准
法律法规
审核员招聘
联系我们
中泰威认证(上海)有限公司
联系电话
021-69895060
Menu
首页
关于我们
公司简介
企业文化
社会责任
资质证书
证书样本
培训证书查询
认证证书查询
新闻中心
企业新闻
行业动态
认证服务
ISO9001认证
ISO14001认证
ISO45001认证
GB/T50430认证
服务认证
ISO13485认证
公开文件
认证规则
认证业务范围
认证流程
提前较短时间通知
认证标志
其他公开文件
下载中心
认证申请
行业标准
法律法规
审核员招聘
联系我们
新闻中心
企业新闻
行业动态
企业新闻
当前位置:
首页
>
新闻中心
>
企业新闻
>
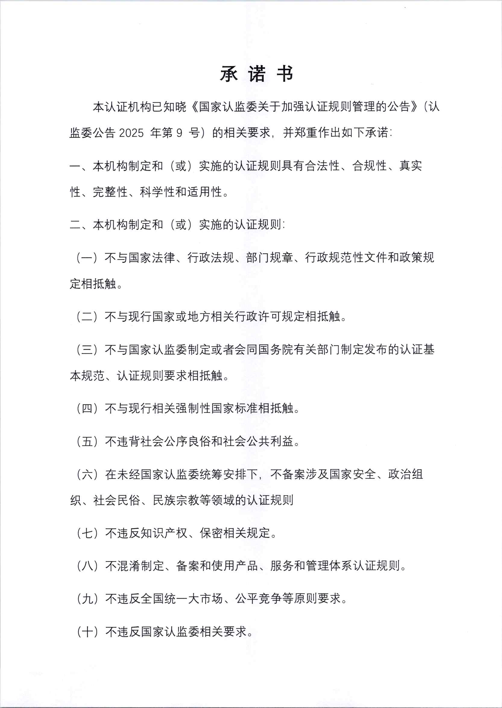
认证规则备案承诺书
发布人:www.ztwrz.com 作者:中泰威认证
发布时间:2025-06-13 18:06
上一篇:
中泰威认证(上海)有限公司通过美国IAS认可
下一篇:
关于新版《质量管理体系认证规则》客户告知函
扫码关注我们
首页
电话
短信
联系